Avevo necessità di una piccola lampada con accensione crepuscolare (accesa al buio, spenta di giorno). I modelli in commercio non erano esattamente come servivano a me, pertanto ho deciso di costruirla.
Come lampada ho usato tre LED SMD in serie (smontati da una lampadina guasta) e ho inserito tutto nella base di un caricabatterie per cellulari guasto, cosí da poter sfruttare la spina sul retro. L´involucro originale è stato asportato e sostituito con uno in plastica traslucida che ho disegnato col software Autodesk 123D e stampato in 3D. I pezzi sono stati incollati, invero grossolanamente, con colla termofusibile. Il risultato è visibile nelle foto in fondo. Come alimentatore ho usato un piccolo switching 12V cinese da circa 100 mA e dal prezzo di circa 1 Euro.
L'idea è anche di riutilizzare e riciclare componenti e materiali, sia per risparmiare denaro, che per ridurre la quantità di rifiuti generati. La pastica impiegata è PLA, derivata dal mais, quindi anche biodegradabile.
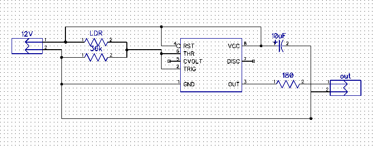
Segue immagine con lo schema elettrico. Il 555 è usato in configurazione trigger di Schmitt, mentre la fotoresistenza è indicata come LDR e alla luce presenta una resistenza di circa 5 kOhm. Impiegando un modello diverso, si dovrà cambiare anche il valore della resistenza da 36 kOhm.

Seguono immagini con il circuito doppia faccia.


Segue immagine coi circuiti doppia faccia, che ho fatto produrre direttamente dai miei file. La dimensione è un quadrato di circa 23mm di lato.

Seguono immagini lampada inserita in presa elettrica e accesa. Si noti il coperchio in plastica stampata 3D.


Torna alla Home Page