In famiglia possedevamo un paio di vecchi carica batterie prodotti dalla fabbrica del mio compianto padrino, SILMA di Silvano Magrin, basati sul vecchio concetto di trasformatore AC, che ormai erano anacronistici e probabilmente neanche tanto buoni, e che già erano stati riparati diverse volte.
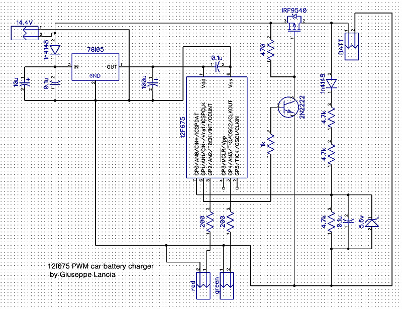
Un ulteriore guasto fu la scintilla per riprogettare il circuito di ricarica, con una più efficiente modulazione a impulsi PWM, gestita da un microcontrollore PIC12F675, il quale pilota un P-mosfet IRF9540. Sui vecchi caricabatterie ho lasciato il trasformatore originale, ancora funzionante ed erogante circa 14V, con oltre 5A di corrente, mentre per i nuovi che ho successivamente costruito, ho impiegato alimentatori switching da 3A, regolati a circa 14,4V.
Il processore, il cui programma ho scritto in Hitech C, effettua una conversione A/D della tensione ai capi della batteria, divisa per tre, poiché il PIC lavora a circa 5V. Onde evitare danni da sovratensioni ho aggiunto inoltre uno zener da 5,6V. Il processore calcola dei livelli di carica, applicando diverse percentuali di PWM, al fine di emettere meno calore possibile, sprecando meno di 1W in calore. Lo stato di carica è segnalato da due LED, uno rosso e uno verde. Il rosso indica che il processo di carica è in corso, mentre il verde indica lo stato di carica tra circa 11,5 e 13,85V, mediante sequenza di lampeggi, oppure rimanendo fisso acceso a fine carica, quando comincia una procedura di carica tampone, ovvero nulla accade finché la tensione non scende sotto un certo valore e quindi la carica ha di nuovo inizio. Nel software ho anche inserito una protezione da corto circuito sui morsetti e indicazione batteria difettosa.
Segue schema elettrico, disegnato con DipTrace.

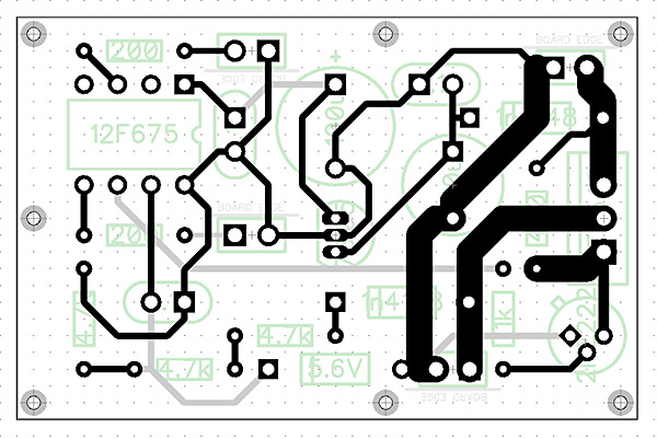
Seguono immagini con il circuito doppia faccia.


Segue immagine coi circuiti doppia faccia, che ho fatto produrre direttamente dai miei file. La dimensione è di circa 31x47mm. Poiché di tanto in tanto decido di apportare modifiche estetiche, i circuiti stampati sono lievemente diversi dai disegni, ma comunque equivalenti e funzionanti.

Torna alla Home Page